题目内容
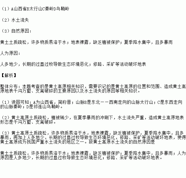
读“黄土高原地区略图”,回答下列问题。
![]()
(1)图中A是________省;山脉:B是________,C是________,D是________。
(2)黄土高原地表千沟万壑、支离破碎,造成这种状况的主要原因是________。
(3)黄土高原水土流的原因。
练习册系列答案
相关题目
题目内容
读“黄土高原地区略图”,回答下列问题。
![]()
(1)图中A是________省;山脉:B是________,C是________,D是________。
(2)黄土高原地表千沟万壑、支离破碎,造成这种状况的主要原因是________。
(3)黄土高原水土流的原因。