题目内容
读“板块运动示意图”,回答下列问题.
![]()
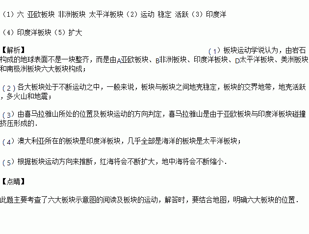
(1)板块学说认为,由岩石组成的地球表层并不是整体一块,而是分为 大板块.写出图中板块的名称:A ,B ,D .
(2)各大板块处于不断 之中.一般来说,板块内部地壳比较 ,板块与板块交界地带,地壳比较 .
(3)喜马拉雅山是亚欧板块和 板块碰撞挤压而成的.
(4)澳大利亚所在的板块是 。
(5)根据板块运动方向来推断,红海将会不断 (缩小或扩大).
练习册系列答案
相关题目
题目内容
读“板块运动示意图”,回答下列问题.
![]()
(1)板块学说认为,由岩石组成的地球表层并不是整体一块,而是分为 大板块.写出图中板块的名称:A ,B ,D .
(2)各大板块处于不断 之中.一般来说,板块内部地壳比较 ,板块与板块交界地带,地壳比较 .
(3)喜马拉雅山是亚欧板块和 板块碰撞挤压而成的.
(4)澳大利亚所在的板块是 。
(5)根据板块运动方向来推断,红海将会不断 (缩小或扩大).