题目内容

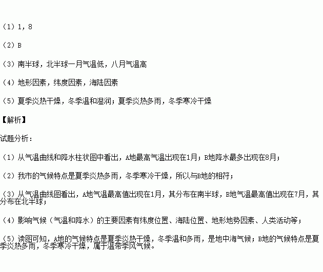
下图为A、B两地降水柱状气温曲线图,分析回答:

(1)A地最高气温出现在_____月,B地降水最多出现在____月。

(2)A、B两地的气候资料与我市特点相符的是____地。

(3)在南北半球中,A地在___半球。判断的依据_________________________

(4)影响气候(气温和降水)的主要因素有_____、_____、______。

(5)写出A、B两地的气候特点:

A_____________________________

B____________________________

练习册系列答案
相关题目

违法和不良信息举报电话:027-86699610 举报邮箱:58377363@163.com

精英家教网