题目内容
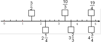
在数轴上方的框内填入适当的假分数,在数轴下方的框内填入适当的带分数.
分析:根据分数的意义,把单位“1”平均分成几份,先看一份是多少,再看前面的整数是多少,用带分数表示出来,再转化成假分数.
解答:解:如图:

故填:
,2
,
,3
,
,4
.
故填:
| 3 |
| 2 |
| 1 |
| 4 |
| 10 |
| 3 |
| 2 |
| 3 |
| 19 |
| 4 |
| 3 |
| 4 |
点评:此题主要考查分数的意义及假分数、带分数的化法.
练习册系列答案
相关题目