搜索
题目内容
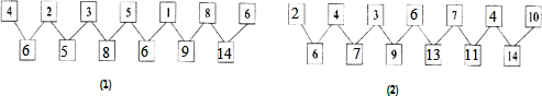
填空.
试题答案
相关练习册答案
分析:
根据20以内数的组成即可求解.
解答:
解:如图所示:
点评:
考查了整数的加法和减法,关键是熟练掌握20以内数的组成.
练习册系列答案
课课练与单元测试系列答案
世纪金榜小博士单元期末一卷通系列答案
单元测试AB卷台海出版社系列答案
黄冈新思维培优考王单元加期末卷系列答案
名校名师夺冠金卷系列答案
小学英语课时练系列答案
培优新帮手系列答案
天天向上一本好卷系列答案
小学生10分钟应用题系列答案
课堂作业广西教育出版社系列答案
相关题目
先计算,发现规律后再按规律填空.
(1)1.08÷0.9=
1.2
1.2
(2)11.O7÷0.9=
12.3
12.3
(3)111.06÷0.9=
123.4
123.4
(4)1111.05÷0.9=
1234.5
1234.5
(5)11111.O4÷0.9=
12345.6
12345.6
(6)
111111.03
111111.03
÷0.9=123456.7
(7)1111111.02÷0.9=
1234567.8
1234567.8
(8)
11111111.01
11111111.01
÷
0.9
0.9
=
12345678.9
12345678.9
.
看图填空.
(1)小丽从家向
西
西
走
400
400
米,再向
南
南
走
200
200
米到达学校.
(2)小刚从学校向
东
东
走
550
550
米,再向
南
南
走
200
200
米回到家.
(3)小明想从家经学校去小丽家,请你说一说他的行走路线.
(2006?江阴市)选择你喜欢的方法解答下列问题
(1)去年“3.15”期间因商品质量投诉的消费者有129人,今年比去年同期投诉人数的
1
3
还少6人,今年同期投诉的有多少人?
(2)小明看一本故事书,第一天看了全书的
1
5
,第二天看了全书的25%,这两天一共看了36页.这本故事书一共有多少页?
(3)建筑工地上有一个近似于圆锥的沙堆,小明测算出沙堆的底面积是25.12平方米,高是1.5米.如果按每立方米沙重1.65吨来计算,这堆沙大约有多少吨?(得数保留整吨数)
(4)一块地,用面积是0.09平方米的方砖铺满要1152块;如果改用面积是0.16平方米的方砖,需要多少块才能铺满?(用比例知识解答)
(5)甲乙两车同时从A、B两城相向而行,4小时相遇.甲车的速度比乙车快15千米,已知两车的速度之比为5:4.A、B两城相距多少千米?
(6)某手机专卖店2005年销售情况如图,根据统计图填空:
①该手机专卖店去年平均每个月的销售额是
65
65
万元.
②销售额最高的季度比销售额最低的季度增长了
50
50
%.
③这家手机专卖店2005年销售总体趋势是
持续上升
持续上升
.
(2013?南雄市)用“>”、“<”或“=”填空:
-3
>
>
-5.
下面是市新华书店一周图书销售情况统计图请根据统计图填空:
(1)星期
六
六
售出的图书最多,星期
二
二
售出的图书最少.
(2)这一周平均每天售出图书
600
600
册.
(3)星期五售出的图书册数比星期四多
37.5
37.5
%.
关 闭
试题分类
高中
数学
英语
物理
化学
生物
地理
初中
数学
英语
物理
化学
生物
地理
小学
数学
英语
其他
阅读理解答案
已回答习题
未回答习题
题目汇总
试卷汇总
练习册解析答案