题目内容
连一连

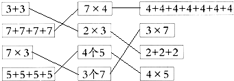
分析:根据整数加法和乘法的计算方法,分别求出各自的结果,然后再进一步解答.
解答:解:3+3=6,7×4=28,4+4+4+4+4+4+4=28;
7+7+7+7=28,2×3=6,3×7=21;
7×3=21,4个5是5×4=20,2+2+2=6;
5+5+5+5=20,3个7是7×3=21,4×5=20.
故答案为:
.
7+7+7+7=28,2×3=6,3×7=21;
7×3=21,4个5是5×4=20,2+2+2=6;
5+5+5+5=20,3个7是7×3=21,4×5=20.
故答案为:
点评:本题关键是求出各自的结果,然后再进一步解答.
练习册系列答案
相关题目