ÌâÄ¿ÄÚÈÝ

¶ÁͼÍê³ÉÏÂÁÐÒªÇó

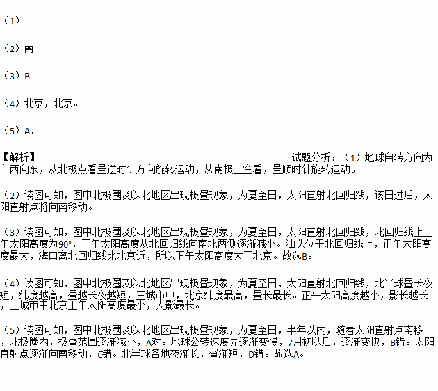
£¨1£©ÔÚÉÏ×óͼÖл­³öµØÇò×Ôת·½Ïò¡£

£¨2£©¸ÃÈÕÒÔºó£¬Ì«ÑôÖ±ÉäµãÏò ·½ÏòÒÆ¶¯¡£

£¨3£©¸ÃÈÕÉÏÓÒͼÈý³ÇÊÐÕýÎçÌ«Ñô¸ß¶È´óСµÄ±È½Ï£¬ÕýÈ·µÄÊÇ £¨Ñ¡ÔñÌî¿Õ£©¡£

A£®±±¾©´óÓÚÉÇÍ· B£®ÉÇÍ·´óÓÚº£¿Ú C£®±±¾©´óÓÚº£¿Ú D£®º£¿Ú´óÓÚÉÇÍ·

£¨4£©¸ÃÈÕÉÏÓÒͼÈý³ÇÊÐÖа×Öç×µÄÊÇ £¬Èý³ÇÊÐÖÐÕýÎçµÄÈËÓ°×µÄÊÇ ¡£

£¨5£©´Ó¸ÃÈÕÆðÒÔºóµÄ°ëÄêÄÚ£¬ÏÂÁÐ˵·¨ÕýÈ·µÄÓÐ £¨Ñ¡ÔñÌî¿Õ£©¡£

A£®±±¼«È¦ÄÚ£¬¼«Ö緶ΧÖð½¥¼õС B£®µØÇò¹«×ªËÙ¶ÈÖð½¥±äÂý

C£®Ì«ÑôÖ±ÉäµãÖð½¥Ïò±±Òƶ¯ D£®±±°ëÇò¸÷µØÒ¹½¥¶Ì£¬Öç½¥³¤

Á·Ï°²áϵÁдð°¸
Ïà¹ØÌâÄ¿

Î¥·¨ºÍ²»Á¼ÐÅÏ¢¾Ù±¨µç»°£º027-86699610 ¾Ù±¨ÓÊÏ䣺58377363@163.com

¾«Ó¢¼Ò½ÌÍø