题目内容

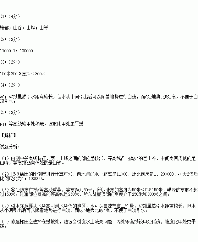
(12分)读“等高线图”,回答下列问题。

(1)填写图中数码表示的地形部位名称。(4分)

(2)若③④两地图上距离为5.5厘米,其实际水平距离是______米。如果把图上的比例尺放大到原图比例尺的2倍,放大后的比例尺为__ __。(用数字表示)。(2分)

(3)图中⑥处适合户外攀岩运动。运动员从崖底攀至陡崖最高处,攀登的最大高度不超过 米,陡崖崖顶高度范围为 米。(2分)

(4)在小河旁有A、B两个取水口(AC和BC两条线)把水引到C处,应选择的方案是________线,理由是_____________________。(2分)

(5)若在甲、丙二处中选其中一处修梯田,以 处最好。原因是___________________________。(2分)

练习册系列答案
相关题目

违法和不良信息举报电话:027-86699610 举报邮箱:58377363@163.com

精英家教网