ÌâÄ¿ÄÚÈÝ
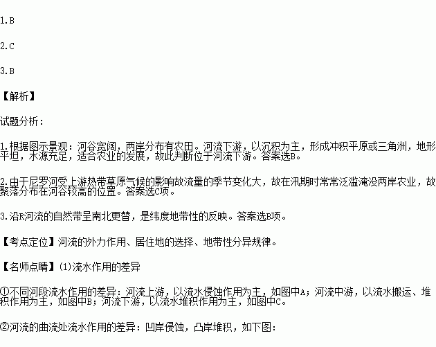
ÏÂÃæ×óͼΪ¡°Ä³´ó½×ÔÈ»´ø·Ö²¼Í¼¡±£¬ÓÒͼΪ¸Ã´ó½RºÓ¸ÉÁ÷ijºÓ¶Î´¦µÄ¾°¹Û¡£¶Áͼ»Ø´ðÏÂÁи÷Ìâ¡£
![]()
1.ÓÒͼ¾°¹Û´óÖÂλÓÚ
A£®aºÓ¶Î B£®bºÓ¶Î C£®cºÓ¶Î D£®dºÓ¶Î
2.ͼÖд«Í³Ãñ¾Ó½¨ÔڸߵصÄÖ÷ÒªÔÒòÊÇ
A£®¾Í½ü»ñµÃˮԴ B£®½µµÍ¾ÓÊÒÆøÎÂ
C£®±ÜÃâºéË®ÔÖº¦ D£®ÏòÍâÀ©´ó¸ûµØ
3.ÑØRºÓ×ÔÈ»´øµÄ±ä»¯ÌåÏÖÁË
A£®´ÓÑØº£µ½ÄÚ½µÄµØÓò·ÖÒì¹æÂÉ
B£®´Ó³àµÀµ½Á½¼«µÄµØÓò·ÖÒì¹æÂÉ
C£®´¹Ö±µØÓò·ÖÒì¹æÂÉ
D£®·ÇµØ´øÐÔÏÖÏó
´ÓËÄ´¨Ð¡ÕòÆÕ¹âµ½¹ú¼Ê´ó¶¼ÊÐÉϺ£,Ò£Ò£2 000¶àǧÃ×,Èç½ñ±»Ò»ÌõÂÌÉ«µÄÄÜÔ´´ó¶¯Âö¡ª¡ª´¨Æø¶«Ë͹¤³Ì½ôÃÜÁªÏµÔÚÁËÒ»Æð¡£½áºÏÎÒ¹ú³£¹æÄÜÔ´Ïû·Ñ½á¹¹±í(µ¥Î»:%),Íê³É¸÷Ìâ¡£
Äê·Ý | Ôú | ÔÓÍ | ÌìÈ»Æø | Ë®µç |
1978 | 70.7 | 22.7 | 3.2 | 3.4 |
2000 | 66.1 | 24.6 | 2.5 | 6.8 |
2007 | 69.4 | 20.0 | 3.4 | 7.2 |
1.¹ØÓÚ´¨Æø¶«Ë͹¤³ÌµÄÐðÊö,ÕýÈ·µÄÊÇ( )¡£
A.¸Ã¹¤³ÌµÄÓÅÊÆÔÚÓÚÊг¡¹ãÀ«
B.´ø¶¯ËÄ´¨¸ßм¼Êõ²úÒµµÄ·¢Õ¹
C.Ã÷ÏÔ¸ÄÉÆËÄ´¨Ê¡´óÆø»·¾³ÖÊÁ¿
D.ʹÌìÈ»ÆøÈ¡´úú̿ÔÚÎÒ¹úÄÜÔ´Ïû·ÑÖеĵØÎ»
2.´¨Æø¶«ËͺÍÎ÷Æø¶«ÊäµÄÄ¿±êÊг¡¶¼ÓнËÕ,ÆäÖ÷ÒªÔÒòÊÇ( )¡£
A.ÌìÈ»Æø¾ßÓиßЧ¡¢°²È«¡¢Çå½àµÄÌØµã
B.Ê¡¼¶Õþ¸®Ö®¼äÓÐÁ¼ºÃµÄºÏ×÷¹ØÏµ
C.½ËÕÉç»á¾¼Ã·¢Õ¹¿ì,ÄÜÔ´ÐèÇóÁ¿´ó
D.½ËÕµØÀíλÖÃÓÅÔ½,±ãÓں͹ú¼ÊÊг¡½Ó¹ì