ÌâÄ¿ÄÚÈÝ

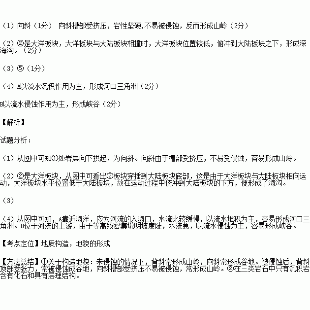
ÏÂͼÊÇ¡°400 N¸½½üijµØµÈ¸ßÏßµØÐÎͼºÍµØÖʹ¹ÔìʾÒâͼ¡±£¬¶Áͼ»Ø´ðÏÂÁÐÎÊÌâ¡££¨10·Ö£©

£¨1£©Í¼ÖТٴ¦µØÖʹ¹ÔìÊÇ £¬ÊÔ·ÖÎöÆäÐγÉɽÁëµÄÔ­Òò¡££¨3·Ö£©

£¨2£©Í¼ÖТÚÊÇ´óÑó°å¿é£¬Óðå¿é¹¹Ôìѧ˵½âÊ͸ú£ÑóÖк£¹µÐγɵÄÔ­Òò¡££¨2·Ö£©

£¨3£©¿¼¹Åѧ¼ÒÔÚͼÖгÁ»ýÑÒÖз¢ÏÖÁËһЩ¿ÖÁú»¯Ê¯£¬ÅжÏÔÚÑÒ²ã¢Ü¡¢¢Ý¡¢¢ÞÖУ¬ ÑÒ²ã¿ÉÄÜ·¢ÏÖ¿ÖÁú»¯Ê¯¡££¨1·Ö£©

£¨4£©Í¼ÖÐABΪºÓÁ÷£¬·Ö±ð˵³öA¡¢BÁ½µØËùÊܵÄÍâÁ¦×÷Óü°ÆäÐγɵĵØÃ²¡££¨4·Ö£©

Á·Ï°²áϵÁдð°¸
Ïà¹ØÌâÄ¿

Î¥·¨ºÍ²»Á¼ÐÅÏ¢¾Ù±¨µç»°£º027-86699610 ¾Ù±¨ÓÊÏ䣺58377363@163.com

¾«Ó¢¼Ò½ÌÍø