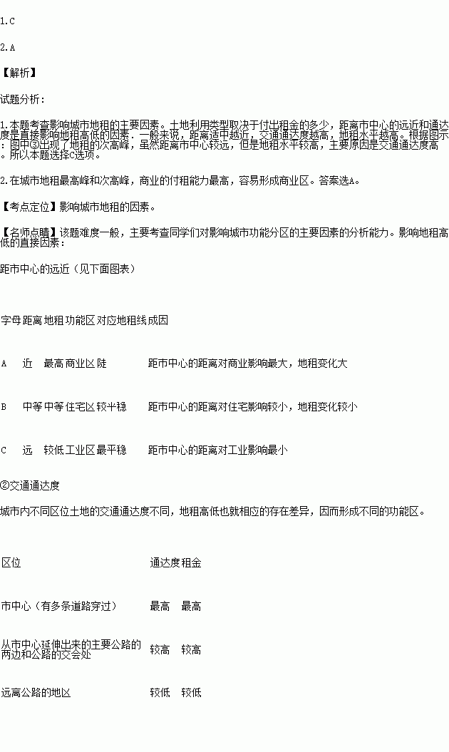
题目内容
下图是某城市土地利用付租能力距离递减示意图,完成下列各题。
![]()
1.图中交通便捷程度最好的区域是
A.① 区 B.② 区 C.③ 区 D.④ 区
2.该处最有可能形成的功能区是
A.商业中心 B.低级住宅区 C.工业区 D.文化区。
练习册系列答案
相关题目
题目内容
下图是某城市土地利用付租能力距离递减示意图,完成下列各题。
![]()
1.图中交通便捷程度最好的区域是
A.① 区 B.② 区 C.③ 区 D.④ 区
2.该处最有可能形成的功能区是
A.商业中心 B.低级住宅区 C.工业区 D.文化区。