题目内容

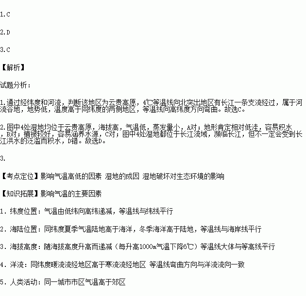
人们把湿地称为“地球之肾”、天然水库和天然物种库。云南的大山包、拉市海、纳帕海和碧塔海(如图)是我国新增4处国际重要湿地。20世纪80年代初,纳帕海周围山上的原始森林已被砍伐殆尽,为开垦田地、扩大牧地,人们设法排干湖水、降低水位,致使湿地面积不断减少。当年勘察人员仅调查到残存的100余亩沼泽地、数十只黑颈鹤。读图回答下列问题。

1.图中4℃等温线向北突出,主要是( )

A.受太阳辐射的影响 B.受河流流向的影响

C.受地形地势的影响 D.受热带季风的影响

2.与图中4处湿地的形成无关的是( )

A.海拔高,气温低,蒸发量小

B.地形相对低洼,容易积水

C.植被较好,容易涵养水源

D.都濒临长江,常受到长江洪水的泛滥而积水

3.纳帕海环境20世纪80年代的状态带来的影响是( )

A.增加云南省的降水量

B.增加对长江水源补给

C.破坏当地农业生态,使粮食单产减少

D.改变植被垂直分布,破坏环境的整体性

练习册系列答案
相关题目

违法和不良信息举报电话:027-86699610 举报邮箱:58377363@163.com

精英家教网