题目内容

读图和材料,回答下列问题。

材料一:应俄罗斯总理梅德韦杰夫邀请,国务院总理李克强于当地时间2014年10月12日下午乘专机抵达莫斯科,开始对俄罗斯进行正式访问并举行中俄总理第十九次定期会晤,双方将签订一揽子合作协议,包括俄中“东线”天然气供应相关文件、避免双重征税、全球卫星导航系统、高速铁路、核能、旅游、金融、海关等领域的合作备忘录。

材料二:中俄天然气管道分布示意图

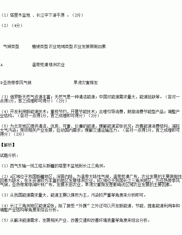
(1)我国“西气东输”Ⅰ期工程线路:轮南——上海连接了我国 两大地形区。

(2)试从农业地域类型、气候类型、植被类型、限制因素等方面比较分析图中A和B区域。

气候类型

植被类型

农业地域类型

农业发展限制因素

A

温带大陆气候

缺水

B

亚热带常绿阔叶林带

季风水田农业

(3)中国需要从俄罗斯大量进口天然气的原因有

(4)长江三角洲地区能源紧张,除了接受“外援”之外还可以采取哪些措施

(5)未来北京通过“东线”从俄罗斯大量进口天然气,对北京有何积极影响。

练习册系列答案
相关题目

违法和不良信息举报电话:027-86699610 举报邮箱:58377363@163.com

精英家教网