题目内容

根据图表所示意的地理信息及其相互关系进行分析。(13分)

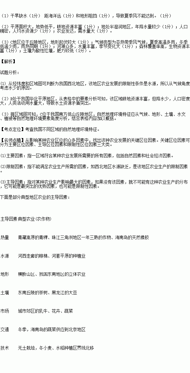
A地区

B地区

C地区

经纬度

103°E, 41°N

117°E, 38°N

114°E, 26°N

海拔高度

1000—1500米

3—5米

500—800米

面积

5000km2

8100km2

20000km2

气候要素

1月均温

-17℃[

-6℃[

6℃ 

7月均温

26℃ 

27℃ 

28℃ 

年降水量

120mm 

600mm 

1350mm 

7—8月降水

92mm 

452mm 

181mm 

4—6月降水

12mm 

27mm 

853mm 

森林覆盖率

3%

12%

42%

人口密度

12人/km2

278人/km2

103人/km2

(1)从气候方面分析,A地区农业生产的限制性因素及其形成原因。(4分)

(2)根据表内数据,分析B地区水土资源矛盾突出的原因。(4分)

(3)阐述C地区自然地理环境特征(5分)

练习册系列答案
相关题目

违法和不良信息举报电话:027-86699610 举报邮箱:58377363@163.com

精英家教网