题目内容
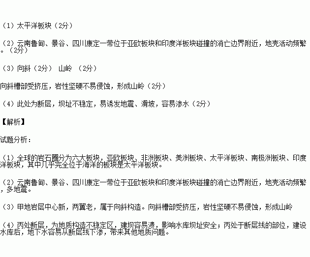
读“全球板块示意图”,和“地质构造图”回答下列问题。(12分)
![]()
(1)全球的岩石圈分为六大板块,其中几乎完全位于海洋的板块是 (名称)板块。(2分)
(2)据新浪网报道2014年9月到12月云南鲁甸、景谷、四川康定一带多次发生地震,请你运用板块构造理论解释云南、四川地震多发的原因?(2分)
(3)甲地的地质构造属于 ,从地形上看属于 ,该地貌形成的原因是_____________________________________________ (6分)
(4)丙处有一河流流经,但丙处不适宜建水库大坝,其理由是_____________________________________________________ (2分)
练习册系列答案
相关题目
2015 年 5 月《全国农业可持续发展规划》(2015-2030 年)正式发布,针对各地农业可持续发展面临的问题,综合考虑各地农业资源承载力、环境容量、生态类型和发展基础等因素,将全国划分为优化发展区、适度发展区和保护发展区。读图完成下列各题。
(14 分)
(1)西南区属适度发展区,农业发展导致的主要生态问题是 ,简述解决措施 。(4 分)
(2)东北区和长江中下游区都位于优化发展区,但也存在差异,完成下表:(6 分)
农业地域类型 | 农业发展的突出优势 | |
东北区 | ||
长江中下游区 |
(3)青藏区属保护发展区,其东南部山高谷深,有著名的“三江”并流区,试析该地能源基地建设的不利条件。(2 分)
(4)土地资源已成制约珠江三角洲地区农业承载力的主要因素,可以采取哪些措施应对土地资源紧张?(2分)