题目内容

(26分)读下列图和材料完成问题。

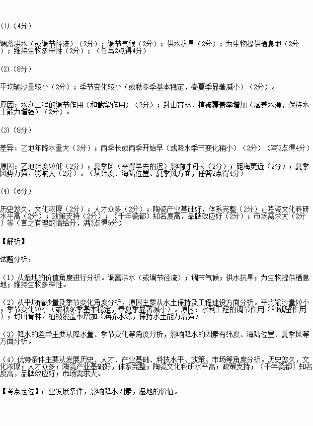
材料一:下图a为我国某区域图,图中丁河流域1970年代以来修建了众多的水利工程(水库),流域内实行封山育林。图b是图a中丁河流域不同年代平均输沙量季节变化图。

材料三:丙市有1700多年的制瓷历史,被誉为“千年瓷都”、“世界陶瓷文化圣地”,陶瓷产业体系完整,陶瓷创意基础深厚,拥有一大批工艺美术大师,多家以陶瓷文化产学研为主体的高校和科研机构。随着国家大力发展文化创意产业政策的实施,该市把陶瓷创意文化产业做为经济发展的新战略。

(1)说出图a中①湖泊对所在地区的重要生态作用(4分)。

(2)与1970年代相比,简述2000年代丁河输沙量的差异并说明主要原因(8分)。

(3)指出与甲地相比乙地降水的差异并分析原因(8分)。

(4)简评丙市陶瓷创意文化产业发展的优势条件(6分)。

练习册系列答案
相关题目

违法和不良信息举报电话:027-86699610 举报邮箱:58377363@163.com

精英家教网