ÌâÄ¿ÄÚÈÝ
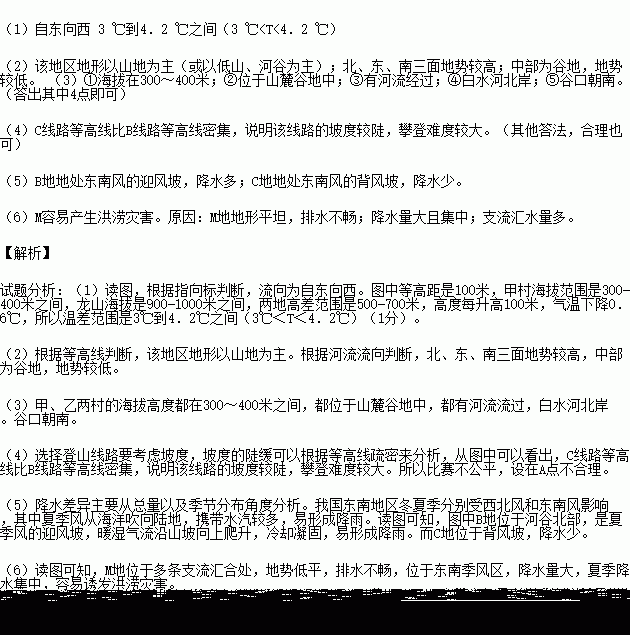
¶ÁÎÒ¹ú¶«ÄÏijµØÇøµÈ¸ßÏßµØÐÎͼ£¬»Ø´ðÏÂÁÐÎÊÌâ¡£
![]()
![]()
£¨1£©Ö¸³öͼÖа×Ë®ºÓ¸ÉÁ÷µÄÁ÷ÏòÒÔ¼°¼×´åÓëÁúɽ֮¼äµÄβΧ¡£
£¨2£©¼òÊöͼʾµØÇøµØÐΡ¢µØÊƵĻù±¾ÌØÕ÷¡£
£¨3£©ÒÀ¾ÝͼÖÐÌṩµÄÐÅÏ¢£¬ËµÃ÷¼×¡¢ÒÒÁ½´åËù´¦Î»ÖõÄÏàͬµã£¨×îÉÙËĵ㣩¡£
£¨4£©Ä³Ñ§Ð£Á½×éͬѧ½øÐеÇɽ±ÈÈü£¬½«³ö·¢µØÉèÔÚAµã£¬·Ö±ðÑØB¡¢CÏß·ÅʵÇÁúɽºÍ»¢É½¡£ÓеÄͬѧÌá³öÖÊÒÉ£¬¸Ð¾õ²»¹»¹«Æ½ºÏÀí£¬ÊÔ˵Ã÷ÀíÓÉ¡£
£¨5£©·ÖÎöͼÖÐB¡¢CÁ½µØ½µË®Á¿µÄ²îÒ죬²¢ËµÃ÷ÔÒò¡£
£¨6£©·ÖÎöMµØÈÝÒ×·¢ÉúµÄ×ÔÈ»ÔÖº¦£¬²¢ËµÃ÷ÔÒò¡£
ϱíΪ»ÆÉ½ÊкÍHµØÄ³ÔÂÁ½ÌìµÄÈÕ³öÈÕÂäʱ¿Ì±í£¨±±¾©Ê±¼ä£©£¬¾Ý±í»Ø´ðÏÂÁÐÎÊÌâ¡£
| µÚÒ»Ìì | µÚ¶þÌì | ||
| ÈÕ³öʱ¿Ì | ÈÕÂäʱ¿Ì | ÈÕ³öʱ¿Ì | ÈÕÂäʱ¿Ì |
»ÆÉ½ÊÐ | 7£º02 | 17£º15 | 7£º01 | 17£º16 |
HµØ | 6£º34 | 22£º26 | 6£º35 | 22£º25 |
1.
A. ¶«ÄÏ·½ B. ¶«±±·½ C. Î÷±±·½ D. Î÷ÄÏ·½
2.
A. ÈÕ³ö¶«ÄÏ¡ªÈÕÖÐÕý±±¡ªÈÕÂäÎ÷ÄÏ B. ÈÕ³ö¶«ÄÏ¡ªÈÕÖÐÕýÄÏ¡ªÈÕÂäÎ÷ÄÏ
C. ÈÕ³ö¶«±±¡ªÈÕÖÐÕýÄÏ¡ªÈÕÂäÎ÷±± D. ÈÕ³ö¶«±±¡ªÈÕÖÐÕý±±¡ªÈÕÂäÎ÷±±