题目内容
读“等高线地形图”完成下列各题。
![]()
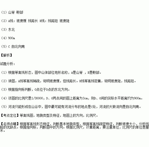
(1)写出上图中山体部位地形名称:A E
(2)现有A、B两条路到D点,列表比较两条线路的优缺点。
(3)据图判断G点位于D点的 方向
(4)该图的比例尺是1/30000,D、G两点间的图上距离为3cm,则D、G间的实际水平距离约为
(5)图中最可能有河流分布的地点是 处,河流的大致流向是
练习册系列答案
相关题目
题目内容
读“等高线地形图”完成下列各题。
![]()
(1)写出上图中山体部位地形名称:A E
(2)现有A、B两条路到D点,列表比较两条线路的优缺点。
(3)据图判断G点位于D点的 方向
(4)该图的比例尺是1/30000,D、G两点间的图上距离为3cm,则D、G间的实际水平距离约为
(5)图中最可能有河流分布的地点是 处,河流的大致流向是