题目内容

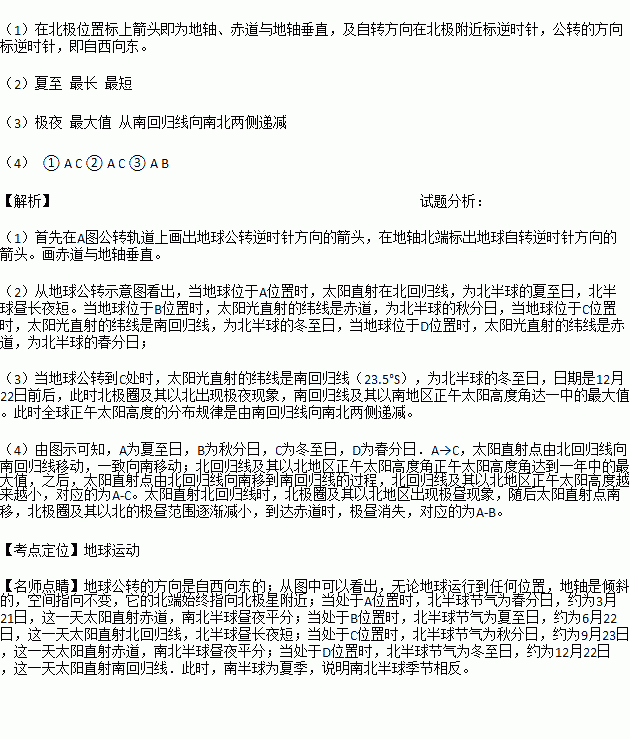
读图“地球公转二分二至日的位置示意图”,回答下列问题。

(1)在图中A处标出地轴、赤道及自转方向,在公转轨道上标出地球公转的方向。

(2)当地球位于A处时,北半球的节气是 ,北半球昼

(3)当地球位于C处时,北极圈及其以北地区出现 现象,南回归线及其以南区正午太阳高度达一年中 (最大值或最小值)。全球正午太阳高度随纬度变化规律是

(4)将不同时段填写在下列各种地理现象后面空格中(用大写字母表示)。

①太阳直射点从北向南移动:从

②北回归线及其以北地区正午太阳高度越来越小:从

③北极圈内极昼范围不断缩小:从 _______

练习册系列答案
相关题目

违法和不良信息举报电话:027-86699610 举报邮箱:58377363@163.com

精英家教网