题目内容

读下面材料,回答问题。

材料一 《中国老龄事业发展十一五规划》中提到,从2005开始到2030年的25年,是我国应对人口老龄化的战略准备期。25年准备期这个概念,是相对2030年到2050年人口老龄化最严峻时期而言的。到那个时候,人口老龄化程度将超过30%,解决老龄化问题的难度将更大。

材料二 2005年,中国出生婴儿平均男女比例118∶100。目前我国男女性别比已经达到了116.9,这也意味着未来的20年内,平均每年处于结婚年龄的男性要比女性多出120万人左右。

(1)以上材料反映出我国人口发展存在 问题。

(2)我国提前进入老龄化社会,而且老龄化速度较任何国家都快,这是我国实行 政策的必然结果,如何应对老龄化问题,试据我国实际情况提出合理的建议。

(3)目前我国性别比严重失调,性别比失调有什么影响?为平衡性别比,你认为可采取哪些措施?

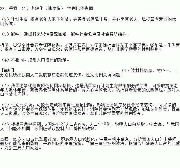
(4)读下面三角形坐标图,其中X、Y、Z分别表示某国0~14岁、15~64岁、65岁及以上三个年龄段人数所占总人口的比重,那么图中A点代表的国家所存在的人口问题是否与我国相同?该国所应采取的人口政策是什么?

练习册系列答案
相关题目

违法和不良信息举报电话:027-86699610 举报邮箱:58377363@163.com

精英家教网