题目内容

在科技馆里,小亮看见一台名为帕斯卡三角的仪器,如图所示,当一实心小球从入口落下,它在依次碰到每层菱形挡块时,会等可能地向左或向右落下.
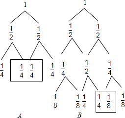
(1)试问小球通过第二层A位置的概率是多少?
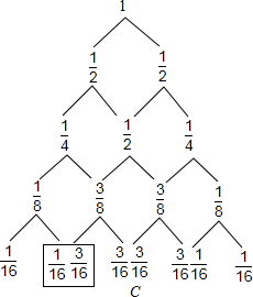
(2)请用学过的数学方法模拟试验,并具体说明小球下落到第三层B位置和第四层C位置处的概率各是多少?


解:(1)∵实心小球在碰到菱形挡块时向左或向右下落是等可能性的,
∴经过一个菱形挡块后向左或向右下落的概率各是原概率的一半.画树状图可知,落到A点位置的概率为

(2)同理可画树状图得,落到B点位置的概率为
同理可画树状图得,落到C点位置的概率为
分析:把每一层的菱形看做一步,经过几层就看做几步画树状图,概率为在此点可能的概率相加.
点评:得到每一个菱形处向左或向右的概率均为,经过某点的概率为该点处的两个概率相加是解决本题的关键.
练习册系列答案
相关题目

违法和不良信息举报电话:027-86699610 举报邮箱:58377363@163.com

精英家教网