题目内容
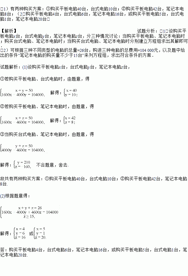
某学校计划用104 000元购置一批电脑(这批款项须恰好用完,不得剩余或追加).经过招标,其中平板电脑每台1600元,台式电脑每台4000元,笔记本电脑每台4600元.
(1)若学校同时购进其中两种不同类型的电脑共50台,请你帮学校设计该如何购买;
(2)若学校同时购进三种不同类型的电脑共26台(三种类型的电脑都有),并且要求笔记本电脑的购买量不少于15台.
练习册系列答案
相关题目
题目内容
某学校计划用104 000元购置一批电脑(这批款项须恰好用完,不得剩余或追加).经过招标,其中平板电脑每台1600元,台式电脑每台4000元,笔记本电脑每台4600元.
(1)若学校同时购进其中两种不同类型的电脑共50台,请你帮学校设计该如何购买;
(2)若学校同时购进三种不同类型的电脑共26台(三种类型的电脑都有),并且要求笔记本电脑的购买量不少于15台.