题目内容

读“日本示意图”,完成下列各题。

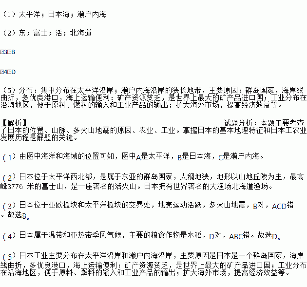
(1)写出图中字母所代表的地理事物的名称:大洋:A________;海域:B________;C________。

(2)日本属于________亚的群岛国家,人稠地狭,地形以山地丘陵为主,最高峰3776 米的________山,是一座著名的________火山。日本拥有世界著名的大渔场________渔场。

(3)日本被称为“地震之邦”.主要原因是日本地处(    )

A. 亚欧板块与印度洋板块交界地带   B. 亚欧板块与太平洋板块交界地带

C. 美洲板块与大西洋板块交界地带     D. 美洲板块与太平洋板块交界地带

(4)寿司是日本的传统食品,既可以作为小吃也可以当正餐,寿司的主料是米饭。日本属于亚热带、温带季风气候.最主要的粮食作物(    )

A. 玉米    B. 高粱        C. 小麦    D. 水稻

(5)请说出日本工业分布的特点.并简析其主要原因。

(1)太平洋;日本海;濑户内海 (2)东;富士;活;北海道 (3)B (4)D (5)分布:集中分布在太平洋沿岸;濑户内海沿岸的狭长地带,主要原因:群岛国家,海岸线曲折,多优良港口,海上运输便利:矿产资源贫乏,是世界上最大的矿产品进口国;工业分布在沿海地区,便于原料、燃料的输入和工业产品的输出;扩大海外市场,提高经济效益等。 【解析】试题分析:本题主要考查了日本的位置...
练习册系列答案
相关题目

违法和不良信息举报电话:027-86699610 举报邮箱:58377363@163.com

精英家教网