ÌâÄ¿ÄÚÈÝ

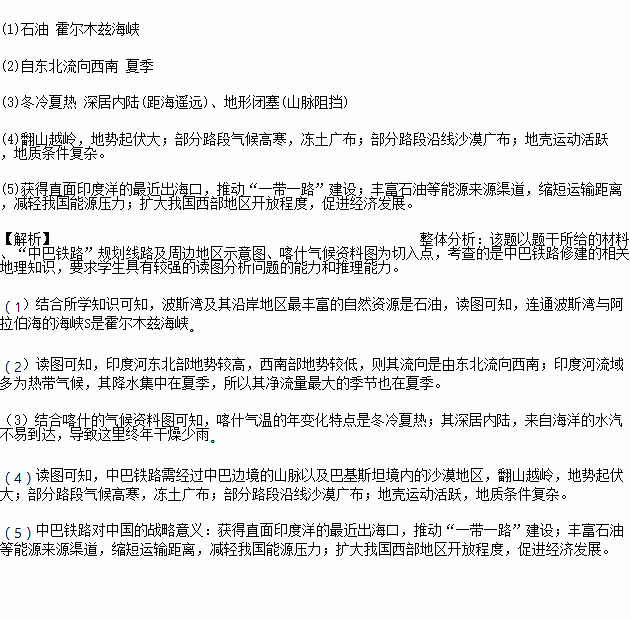
(2016¡¤Ôæ×¯Öп¼)¼´½«ÐÞ½¨µÄ¡°ÖаÍÌú·¡±±±Æðн®¿¦Ê²£¬ÄÏÖÁ°Í»ù˹̹¹Ï´ï¶û¸Û¡£Í¼¼×Ϊ¡°ÖаÍÌú·¡±¹æ»®Ïß·¼°ÖܱߵØÇøÊ¾Òâͼ£¬Í¼ÒÒΪ¿¦Ê²Æøºò×ÊÁÏͼ¡£¶Áͼ£¬Íê³ÉÏÂÁÐÎÊÌâ¡£

(1)²¨Ë¹Íå¼°ÆäÑØ°¶µØÇø×î·á¸»µÄ×ÔÈ»×ÊÔ´ÊÇ £¬Á¬Í¨²¨Ë¹ÍåÓë°¢À­²®º£µÄº£Ï¿SÊÇ ¡£

(2)Ó¡¶ÈºÓÔÚ°Í»ù˹̹¾³ÄÚµÄÁ÷ÏòÊÇ £¬¾¶Á÷Á¿×î´óµÄ¼¾½ÚÊÇ ¡£

(3)¿¦Ê²ÆøÎµÄÄê±ä»¯ÌصãÊÇ £¬ÖÕÄê¸ÉÔïÉÙÓêµÄ×ÔȻԭÒòÊÇ ¡£

(4)½áºÏÖаÍÌúÂ·ÑØÏß×ÔÈ»»·¾³Ìص㣬Çë¼òÒª·ÖÎöÖаÍÌú·½¨Éè¹ý³ÌÖпÉÄÜÓöµ½µÄÀ§ÄÑ¡£ (Á½µã¼´¿É)

(5)Çë¼òÊöÐÞ½¨ÖаÍÌú·¶ÔÖйúµÄÕ½ÂÔÒâÒå¡£(Á½µã¼´¿É)

Á·Ï°²áϵÁдð°¸
Ïà¹ØÌâÄ¿

Î¥·¨ºÍ²»Á¼ÐÅÏ¢¾Ù±¨µç»°£º027-86699610 ¾Ù±¨ÓÊÏ䣺58377363@163.com

¾«Ó¢¼Ò½ÌÍø