题目内容

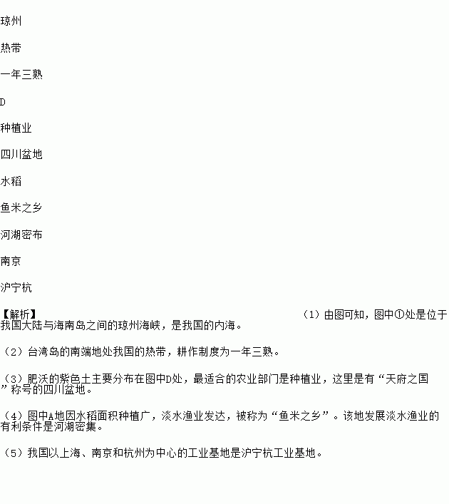
读下图“我国部分地理区域图”,完成下列各题。

(1)图中①处是我国的__________海峡。

(2)台湾岛的南端地处我国的________________(温度带),耕作制度为_______________。

(3)肥沃的紫色土主要分布在图中___________(填字母)地,该地最适宜发展的农业部门是____________________,该地形区名称是____________________。

(4)图中A地因_______(粮食作物)种植面积广,又是我国淡水渔业最发达的地区,被誉为“________________”。A地发展淡水渔业的有利条件是_____________________。

(5)我国以上海、_____________、杭州为中心的工业基地是_________________工业基地。

练习册系列答案
相关题目

违法和不良信息举报电话:027-86699610 举报邮箱:58377363@163.com

精英家教网