ÌâÄ¿ÄÚÈÝ

¶Áͼ,»Ø´ðÏÂÁÐÎÊÌâ¡£

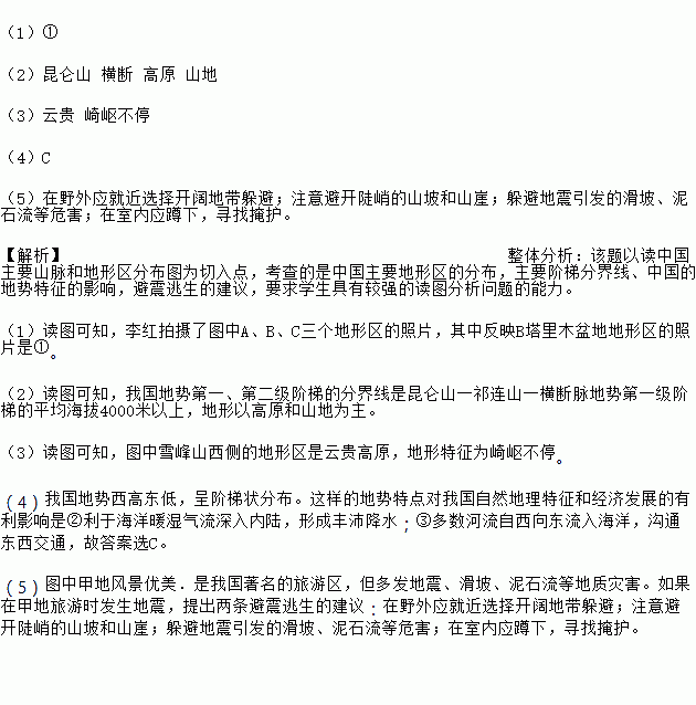
£¨1)ÀîºìÅÄÉãÁËͼÖÐA¡¢B¡¢CÈý¸öµØÐÎÇøµÄÕÕÆ¬£¬ÆäÖз´Ó³BµØÐÎÇøµÄÕÕÆ¬ÊÇ ¡²ÌîÐòºÅ£©

(2£©ÎÒ¹úµØÊƵÚÒ»¡¢µÚ¶þ¼¶½×ÌݵķֽçÏßÊÇ É½Ò»ÆîÁ¬É½Ò» ɽÂöµØÊƵÚÒ»¼¶½×ÌÝµÄÆ½¾ùº£°Î4000Ã×ÒÔÉÏ£¬µØÐÎÒÔ ºÍ ΪÖ÷¡£

(3)ͼÖÐÑ©·åɽÎ÷²àµÄµØÐÎÇøÊÇ ¸ßÔ­£¬µØÐÎÌØÕ÷Ϊ

(4£©ÎÒ¹úµØÊÆÎ÷¸ß¶«µÍ£¬³Ê½×ÌÝ×´·Ö²¼¡£ÕâÑùµÄµØÊÆÌصã¶ÔÎÒ¹ú×ÔÈ»µØÀíÌØÕ÷ºÍ¾­¼Ã·¢Õ¹µÄÓÐÀûÓ°ÏìÊÇ £¨Ñ¡ÔñÌî¿Õ£©

¢ÙÀûÓÚÎÒ¹ú¶àÖÖÅ©×÷ÎïµÄÉú³¤£¬·¢Õ¹¶àÖÖũҵ

¢ÚÀûÓÚº£ÑóÅ¯ÊªÆøÁ÷ÉîÈëÄÚ½£¬ÐγɷáÅæ½µË®

¢Û¶àÊýºÓÁ÷×ÔÎ÷Ïò¶«Á÷È뺣Ñ󣬹µÍ¨¶«Î÷½»Í¨

¢Ü½×Ìݽ»½ç´¦Âä²î´ó£¬Ô̲Ø×ŷḻµÄµ­Ë®×ÊÔ´

A. ¢Ù¢Ú¡¡ B. ¢Ù¢Ü C.¢Ú¢Û D. ¢Û¢Ü

£¨5£©Í¼Öм׵ط羰ÓÅÃÀ£®ÊÇÎÒ¹úÖøÃûµÄÂÃÓÎÇø£¬µ«¶à·¢µØÕð¡¢»¬ÆÂ¡¢ÄàʯÁ÷µÈµØÖÊÔÖº¦¡£Èç¹ûÔÚ¼×µØÂÃÓÎʱ·¢ÉúµØÕð£¬ÇëÄãÌá³öÁ½Ìõ±ÜÕðÌÓÉúµÄ½¨Òé¡£

£¨1£©¢Ù £¨2£©À¥ÂØÉ½ ºá¶Ï ¸ßÔ­ ɽµØ £¨3£©Ôƹó Æé᫲»Í£ £¨4£©C £¨5£©ÔÚÒ°ÍâÓ¦¾Í½üÑ¡Ôñ¿ªÀ«µØ´ø¶ã±Ü£»×¢Òâ±Ü¿ª¶¸Ç͵ÄɽÆÂºÍɽÑ£»¶ã±ÜµØÕðÒý·¢µÄ»¬ÆÂ¡¢ÄàʯÁ÷µÈΣº¦£»ÔÚÊÒÄÚÓ¦¶×Ï£¬Ñ°ÕÒÑÚ»¤¡£ ¡¾½âÎö¡¿ÕûÌå·ÖÎö£º¸ÃÌâÒÔ¶ÁÖйúÖ÷ҪɽÂöºÍµØÐÎÇø·Ö²¼Í¼ÎªÇÐÈëµã£¬¿¼²éµÄÊÇÖйúÖ÷ÒªµØÐÎÇøµÄ·Ö²¼£¬Ö÷Òª½×ÌÝ·Ö½çÏß¡¢ÖйúµÄµØÊÆÌØÕ÷µÄÓ°Ï죬±ÜÕðÌÓÉúµÄ½¨Ò飬ҪÇóѧÉú¾ßÓнÏÇ¿µÄ¶Áͼ·ÖÎöÎÊ...
Á·Ï°²áϵÁдð°¸
Ïà¹ØÌâÄ¿

Î¥·¨ºÍ²»Á¼ÐÅÏ¢¾Ù±¨µç»°£º027-86699610 ¾Ù±¨ÓÊÏ䣺58377363@163.com

¾«Ó¢¼Ò½ÌÍø