题目内容
读“亚洲地区”图,回答下列问题.
![]()
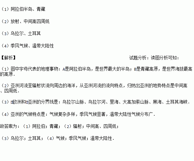
(1)图中字母代表的地理事物名称是A 半岛;B 高原.
(2)亚洲河流呈 状流向周边的海洋,从亚洲河流的流向特点,归纳出亚洲的地势特点 .
(3)写出Ⅰ和Ⅱ两大洲分界线上的一条河流和一个海峡的名称: 河、 海峡.
(4)亚洲的气候特点是气候复杂多样, 显著, 气候分布广.
练习册系列答案
相关题目
题目内容
读“亚洲地区”图,回答下列问题.
![]()
(1)图中字母代表的地理事物名称是A 半岛;B 高原.
(2)亚洲河流呈 状流向周边的海洋,从亚洲河流的流向特点,归纳出亚洲的地势特点 .
(3)写出Ⅰ和Ⅱ两大洲分界线上的一条河流和一个海峡的名称: 河、 海峡.
(4)亚洲的气候特点是气候复杂多样, 显著, 气候分布广.